2.4.2. Organisationseinheiten Zollamt
- Geschäftsleitung
- Amtsfachbereich
- Organisationsteam
- Kundenteams
- Zollfahndungsteams
- Team Abgabensicherung Zoll
- Team(s) Betriebsprüfung Zoll
- Competence Center (in einigen Zollämtern)
- Zahlstelle (ZA Salzburg)
2.4.2.1. Geschäftsleitung
Funktionen
Die Gesamtleitung des Zollamtes erfolgt durch die Vorständin/ den Vorstand, der/dem für die fachliche Leitung eine Fachvorständin/ ein Fachvorstand zur Seite gestellt wird (§ 26 AVOG 2010).
Rahmenbedingungen und Aufgaben
Die Geschäftsleitung ist eine eigenständige Organisationseinheit und dient der Ausübung und Unterstützung der Leitungsfunktionen.
Aufgaben Vorständin/Vorstand
Die Gesamtleitung des Zollamtes in organisatorischer, personeller, wirtschaftlicher und finanzieller Verantwortung einschließlich der Wahrnehmung der Dienst- und Fachaufsicht obliegt der Vorständin/ dem Vorstand.
Aufgaben Fachvorständin/Fachvorstand
Die selbständige und eigenverantwortliche Leitung und Koordination des Amtsfachbereiches sowie die volle Vertretungsbefugnis für die Vorständin/ den Vorstand wird von der Fachvorständin/ dem Fachvorstand wahrgenommen.
2.4.2.2. Amtsfachbereich
Rahmenbedingungen und Aufgaben
Die Einrichtung eines Amtsfachbereiches in allen Zollämtern ist eine der maßgeblichsten Organisationsentwicklungsmaßnahmen. Der Amtsfachbereich ist für das Fach- und Qualitätsmanagement im Zollamt zuständig.
Das Fachbereichsteam unterstützt die Teams in fachlicher Hinsicht, erteilt intern und extern Auskünfte und wirkt beim Kontraktmanagement fachspezifisch mit. Die Mitglieder des Amtsfachbereiches nehmen an nationalen und internationalen Veranstaltung, Tagungen, Sitzungen und Workshops, Seminaren usw. teil.
Leiter/in Strafsachen
Der Leiterin/Dem Leiter Strafsachen obliegt die Organisation und Koordination sowie die Gestaltung der Geschäftsprozesse der Finanzstrafbehörde im Zollamt. Die Leiterin/Der Leiter Strafsachen unterliegt der Fachaufsicht der Fachvorständin/des Fachvorstandes und ihr/ihm obliegt die Fachaufsicht über die Teamleiter/innen der Zollfahndungsteams.
2.4.2.3. Organisationsteam
Das Organisationsteam stellt eine standortübergreifende Organisationseinheit in der Dienststelle dar.
Die Aufgabenbereiche gliedern sich in die Teilbereiche
- Personal,
- Infrastruktur und Beschaffung,
- Budget und
- IT.
2.4.2.4. Kundenteam(s)
Rahmenbedingungen und Aufgaben
Das Kundenteam ist eine Organisationseinheit des Zollamtes, das für den ihm zugeordneten Kundenkreis und örtlichen Bereich sämtliche zoll- und verbrauchsteuerrechtlichen Aufgaben und ALSAG-Angelegenheiten vollzieht.
2.4.2.5. Zollfahndung und Observationseinheit/Zoll
Rahmenbedingungen und Aufgaben
Die Kernaufgabe liegt in der (Eigen-)Ermittlung und Aufdeckung, Verfolgung, Bestrafung und Prävention von Finanzvergehen.
2.4.2.6. Team Abgabensicherung Zoll
Rahmenbedingungen und Aufgaben
Das Team Abgabensicherung ist eine Organisationseinheit, die den Vollzug und die Verrechnung der Geld- und Sachengebarung im Zollamt abzuwickeln hat und die Organisation, Überwachung und Durchführung von Eintreibungsmaßnahmen einschließlich deren Beitreibung im Ausland aufgrund eines Rechtshilfeabkommens oder aufgrund der Beitreibungsrichtlinie durchführt.
2.4.2.7. Team(s) Betriebsprüfung Zoll
Rahmenbedingungen und Aufgaben
Von den in jedem Zollamt eingerichteten Teams der Betriebsprüfung Zoll werden grundsätzlich komplexe Prüfungen durchgeführt und/oder Prüfungen bei denen besondere buchhalterische, betriebswirtschaftliche und EDV-Kenntnisse erforderlich sind.
Systemprüfer/innen
Die Aufgabenstellung der Systemprüfung der Betriebsprüfung Zoll konzentriert sich im Wesentlichen auf die Überprüfung von komplexen EDV-Anlagen bei den Unternehmen, EDV-mäßige Mitwirkung bei anderen Teams (zB Kundenteams, ZOFA) und vollständige Datenaufbereitung für Buch- und Betriebsprüfungen durch spezielle Kenntnisse der Hard- und Softwarekonfigurationen.
2.4.2.8. Zahlstelle (Zollamt Salzburg)
Rahmenbedingungen und Aufgaben
Die Zahlstelle ist bundesweit für die ordnungsgemäße Abwicklung der EU-Marktordnungs-Ausfuhrerstattungen zuständig.
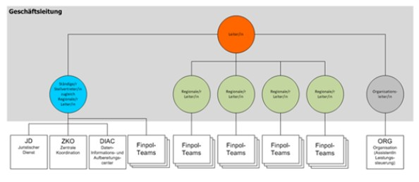
2.5. Finanzpolizei
2.5.1. Organigramm Finanzpolizei
Die Finanzpolizei hat ihren Sitz in Wien.
Weitere Dienststellen sind am Sitz aller Finanzämter mit allgemeinem Aufgabenkreis eingerichtet; die Organe der Finanzpolizei werden als Organe jener Abgabenbehörde tätig, an der die jeweilige Dienststelle der Finanzpolizei eingerichtet ist.
2.5.2. Organisationseinheiten in der Finanzpolizei
- Geschäftsleitung
- Juristischer Dienst
- Organisationsteam
- Finanzpolizeiteams
- Team Daten-, Informations- und Aufbereitungscenter (DIAC) in Heiligenkreuz i. L.
- Team Zentrale Koordinationsstelle (ZKO) in Wien
Zusatzinformationen:
Betroffene Normen:
- § 26 AVOG 2010, Abgabenverwaltungsorganisationsgesetz 2010, BGBl. I Nr. 9/2010
