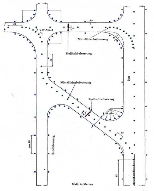
Anlage 25
Befeuerung von Rollwegen (§ 89)
Zuletzt aktualisiert am
27.11.2017
Gesetzesnummer
10011441
Dokumentnummer
NOR12148062
alte Dokumentnummer
N9197249457J
Lizenziert vom RIS (ris.bka.gv.at - CC BY 4.0 DEED)
Anlage 25
Befeuerung von Rollwegen (§ 89)
Zuletzt aktualisiert am
27.11.2017
Gesetzesnummer
10011441
Dokumentnummer
NOR12148062
alte Dokumentnummer
N9197249457J
Lizenziert vom RIS (ris.bka.gv.at - CC BY 4.0 DEED)